发布日期:2025-04-18 17:25 点击次数:133
2025年4月2日,中国支付清算协会印发了《商业汇票承兑/贴现业务真实交易材料审查指引(试行)》(简称“《指引》”)的通知,本次出台的《指引》体现了中国支付清算协会推动票据服务实体经济高效发展的坚定决心。现对《指引》核心内容解读如下:
一、相关背景
实体企业在申请票据贴现时,十分关注贴现的便捷性,但部分银行手续繁琐,审批流程较长,放款速度较慢,客观上影响了实体企业,尤其是中小微企业选择银行贴现的可能性。
同时,近几年票据市场快速发展过程中仍有部分业务存在交易背景不实、资金空转套利等问题。例如,虚构合同、虚开发票、发票重复使用等违规行为,带来了一定的合规风险。
为扩大票据的应用范围,《商业汇票承兑、贴现与再贴现管理办法》以“真实交易关系和债权债务关系”替换了暂行办法的“与出票人或其前手之间具有真实的商品交易关系”表述,但部分银行在办理承兑、贴现时仍局限于商品交易关系,未扩展至其他场景。
本《指引》为促进支付清算协会会员单位优化内部操作和管理制度,制定科学、合理的审核机制,提升业务效率,增强服务实体经济质效提供了有效支撑。
二、核心条款解读
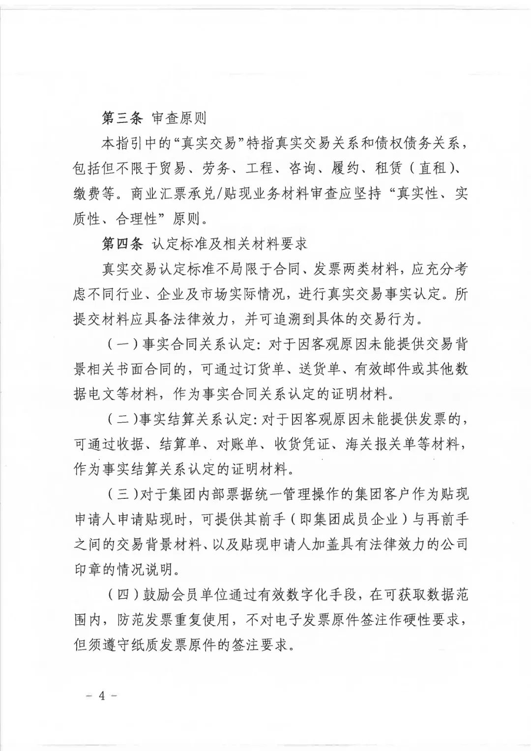
(一)第三条 审查原则
本《指引》中的“真实交易”特指真实交易关系和债权债务关系,包括但不限于贸易、劳务、工程、咨询、履约、租赁(直租)、缴费等。商业汇票承兑/贴现业务材料审查应坚持“真实性、实质性、合理性”原则。
解读:中国人民银行、中国银行保险监督管理委员会发布的〔2022〕第4号文《商业汇票承兑、贴现与再贴现管理办法》明确规定,开展承兑和贴现业务时,申请人需具有“真实交易关系和债权债务关系”(重申并非“或”)。
该表述的更改皆为扩大票据支付场景,不再局限于商品销售,如《指引》所提到的贸易、劳务、工程、咨询、履约、租赁(直租)、缴费等。放宽从2016年下发的《信用证结算管理办法》第9条规定看,信用证早已扩大了支付范围,我国第三产业对GDP贡献早已升至第一,2024年第三产业占GDP比重已升至56.7%,如各家银行的票据业务能放开到服务业,必定会提升票据服务实体经济的广度。
同时,有关材料审查的“合理性”要求进一步呼应监管检查对客户持续尽职调查时的相关要求,即客户交易行为出现异常,与机构对客户的认知是否相符,举例,一个0社保缴纳的小微企业拿出10亿元的交易材料,是否合理?
(二)第四条 认定标准及相关材料要求
条款:真实交易认定标准不局限于合同、发票两类材料,应充分考虑不同行业、企业、实际情况,进行真实交易实施认定。所提交材料应具备法律效力,并可追溯到具体交易行为。
解读:本条款将交易材料审核从传统意义理解的合同、发票(并非“和”而为“顿号”)明确至只要材料可证明真实交易事实即可(需具备法律效力)。结合第四条条款(一)、(二),交易行为可通过事实合同关系或事实结算关系认定,方便银行处理部分特殊交易场景。
比如,企业可提供合同,基于交易意愿以及权利义务的约定,证明双方存在真实交易行为,可无需交叉验证事实结算行为;比如,企业可提供发票,证明事实结算关系,由于结算标的被证实发生了转移,且注明了标的相关信息,可更强有力的证实真实交易行为的存在,而无需交叉核验事实合同关系。
条款:(一)事实合同关系认定:对于因客观原因未能提供交易背景相关书面合同的,可通过订货单、送货单、有效邮件或其他数据电文等材料,作为事实合同关系认定的证明材料。
解读:如需对合同关系进行认定时,可参考此项。《中华人民共和国民法典》第四百六十九条明确规定了订立合同的形式要求,书面的定义和数据电文的形式认定。在合同签订的形式上,可采用书面形式或其他形式。这一规定赋予了当事人在选择合同形式上的灵活和变通性,可根据当前实际情况选择最优方式;在书面形式的定义上,合同、信件、传真等可以表现所载内容的形式均可;在数据电文的认定上,以电子数据交换(如订单、送货单)、电子邮件等方式均可。
本条规定适应了信息化、数智化时代的发展,从而满足了现代商业活动中对效能提高、便利快捷合同形式的需求。票据业务在办理时,对于“真实交易事实的认定”上理应与时俱进。
条款:(二)事实结算关系认定:对于因客观原因未能提供发票的,可通过收据、结算单、对账单、收货凭证、海关报关单等材料,作为事实结算关系认定的证明材料。
解读:如需对结算关系进行认定时,可参考此项。根据《中华人民共和国发票管理办法》第十九条规定,销售商品、提供服务以及从事其他经营活动的单位和个人,对外发生经营业务收取款项,收款方应当向付款方开具发票。按此条规定看,正常情况下应是先付款,收款方后开具发票。
如果双方未在购销或服务合同中明确约定是先开发票还是后开发票,理应按《中华人民共和国发票管理办法》规定执行,地方法院在相关判例中,在无合同另行约定的前提下,也均支持先付款后开发票的顺序。如巩义市人民法院张霈霈法官发布的案例中明确表示“在卖方已向买方交付了符合要求的货物后,买方就应当按照约定支付相应货款。开具增值税专用发票并非卖方的主要合同义务,仅是附随义务。一般情况下,买方不能以卖方未开具增值税专用发票为由拒绝支付货款”。最高人民法院也认为在建设工程施工纠纷中,可用《工程结算单》作为工程款结算依据。
因此,银行在办理票据承兑和贴现业务时应与实际情况相融合,在事实结算关系认定上不局限于发票,在某些特定结算场景中,确有客观原因无法提供发票,可采用其他合理材料。
此条款与前述事实合同关系认定条款结合,对部分特殊且有可证明客观原因之企业在提供材料时可不再机械的必须审查合同和/或发票,银行可以发挥更多的自主裁量权进行判断。
条款:(三)对于集团内部票据统一管理操作的集团客户作为贴现申请人申请贴现时,可提供其前手(即集团成员企业)与再前手之间的交易背景材料、以及贴现申请人加盖具有法律效力的公司印章的情况说明。
解读:现实中存在部分集团企业内设管理机构,对集团内票据进行统一管理,统一由管理机构作为贴现申请人向银行申请贴现。因此,该条款从集团企业内部管控角度出发,为集团统一管理票据操作提供便利支撑。
条款:(四)鼓励会员单位通过有效数字化手段,在可获取数据范围内,防范发票重复使用,不对电子发票原件签注作硬性要求,但须遵守纸质发票原件的签注要求。
解读:在电子发票时代,有数字化方式可以对发票的重复使用进行防范(如链接电子税务系统进行发票查询次数核验)。电子发票原件无需进行签注,但提供纸质原件时仍需遵守签注要求。
条款:(五)对于承兑行与贴现行为同一会员单位且持票人为票面收款人的票据,其贴现交易背景资料可以以承兑交易背景审查资料替代 。
解读:该条款部分银行早有相关规定,即:票面收款人持有“经我行分支机构承兑且未经企业再次背书转让的票据”向我行任意分支机构申请办理贴现时(即“收款人回贴”),基于我行在承兑环节已对基础关系进行了真实性审核,在办理贴现时免去再次提供交易合同与发票资料,提升审批和放款效率。但多数银行并未灵活办理该类贴现业务,还在刻板、机械的进行二次审核。
本条规定符合提升企业融资效率和便利性的政策导向,在同一会员单位对承兑和贴现交易背景审查要求相同的情况下,理应减少再次审核流程。
条款:(六)对于涉及普惠小微、科创、制造业、绿色等政策支持企业,鼓励会员单位按照风险可控原则,制定本单位简化交易背景材料制度和规则。
解读:基于风险可控原则,鼓励会员单位对特定政策支持类企业进行交易背景材料制度和规则的简化。分两类来看待此问题,科创、制造业、绿色等企业属于从产业分类层面政策支持,在可切实证明企业属性的前提下,可进行相关简化;在普惠小微企业层面,由于该类企业普遍贴现金额较小,财务人员不专业,易受民间非法贴现误导,相对小额的贴现对银行整体风险进一步降低,因此若可切实证明普惠小微企业的属性,可以,同时应该对该类企业的材料审查要求极简化,引导并促进普惠小微企业在正规银行机构的贴现。
(三)第五条 审查方式及要求
条款:(一)审查方式。商业汇票承兑/贴现业务真实交易材料的审查方式,包括但不限于人工审查线下提供的纸质材料、线上人工或自动审查电子影像材料、连接工商税务(或企业信息管理系统)等数据系统自动核查等,鼓励会员单位通过大数据智能审查等方式,提高审查效率。对于使用大数据智能审查等方式的,应采取有效手段确保审查过程的准确性、合规性。
解读:该条款符合中央金融工作会议提出的“五篇大文章”和金监总局下发的《关于银行业保险业做好金融“五篇大文章”指导意见》关于科技金融、数字金融的政策导向。
如在银行实际审查方式中,可通过身份证、照片、视频等电子影像材料避免要求企业必须临柜身份验证;OCR方式结合链接电子税务局官网实现发票自动审核;通过链接电子税务局官网查询企业税务信用;通过链接中国海关的企业进出口信用信息公示平台查询进出口信用;通过小额打款对行为人进行认定。以类似方式提供辅助性审查,通过大数据、电子化手段提升审查效率,与时俱进,适应金融科技发展新趋势。
条款:(三)对于真实交易材料后补时限要求,应按照合同(或事实合同关系证明材料)相关约定期限后补,若无相关约定的,原则上要求业务到期前补齐
解读:企业如需材料后补,原则上后补时限应基于合同关系证明材料约定期限,如无特殊约定,不应晚于票据到期日。
条款:(四)对已有条件获取国家税务数据,并实现数字化方式对发票信息进行收集、登记、保存和真伪识别的会员单位,可不再要求企业提供发票纸质复印件或影像件。
解读:链接国家税务系统审查电子发票的会员单位,无需要求企业额外提供纸质或影像件。
三、执行建议
会员单位银行应参照本《指引》优化承兑和贴现的审查方式和审查要求,在确保真实的前提下,重视实质性及合理性审查,而非表面审查,同时加强对科技能力的投入,从依赖人工审查转向电子化“智能”审查模式,提升对票据产品的服务质效,通过高效的服务吸引企业办理相关业务。该《指引》能否成功,关键因素还需监管机构、行业协会、银行机构及企业的多方协同和共同努力。
四、结语
本《指引》的出台标志着中国票据市场从“规模扩张”向“质效提升”转型,通过强化真实交易审查、鼓励科技赋能、保护客户权益,构建了更健康的市场生态。未来,随着各银行政策的进一步优化,数字化技术的深化应用,票据业务有望进一步实现“降本、增效、控险”的三重目标,为实体经济注入更高效的金融活水。
附全文:
关于印发《商业汇票承兑贴现业务真实交易材料审查指引(试行)》的通知








温馨提示:您也可以点击本文下方的“阅读原文”,查阅关于印发《商业汇票承兑贴现业务真实交易材料审查指引(试行)》的通知—————— / END / ——————
]article_adlist-->
▲ 普兰映辉当选“第七届上海市工商业领军人物”
▲普兰金服圆满召开第二次妇女代表大会
▲上海普兰举办年度颁奖典礼
▲ 提速赢未来,扫描普兰2025年发展规划!
▲ 2024年票据市场回顾
▲ 普兰艳阳天项目“数字蔚州”荣获农业农村部中国农影“优质选题”
▲ 普兰金服荣膺4个奖项
▲ 票交所优秀征文:票据贴现如何深化支持实体经济
▲ 中国支付清算协会刊发普兰金服“普兰村”助力中小企业票据融资案例
▲ 普兰金服数据产品成功挂牌上海数交所
▲ 普兰金服喜获“上海金融业助力科创中心建设优秀成果奖”
]article_adlist-->
海量资讯、精准解读,尽在新浪财经APP
